
Background
Tend Health, a fast-growing provider of online mental healthcare services, is committed to offering low-barrier, exceptional mental health care, courses, and coaching to healthcare professionals. As Tend's organizational contracts and network of therapists, coaches, and course offerings grew, so did the complexity of managing data related to client records, session scheduling, billing, and therapist engagement. Tend needed a robust solution to centralize, analyze, and leverage this data to improve the quality of care, operational efficiency, and reporting accuracy.
Challenges
- Deeply siloed systems: The current EHR system is hard to integrate with and has insufficient internal analytics. The client information, client feedback, and administrative data were siloed and not able to be organized at a by-organization level, hindering a comprehensive view of client engagement, utilization patterns, and accurate analytics. Manual Data Management: Client information has to be manually entered and updated into the EHR system, which became a bigger issue when Tead Health needed to onboard many patients within a short period. The manual leads to inconsistencies and outdated data in the EHR, which impacts providers' ability to access the most accurate information for delivering quality patient care.
- Manual Reporting: Due to the need to report outcomes and feedback to institutional customers, the Tend Health team is required to produce a report for every contract cycle. As the business grows, this is becoming increasingly costly for the Tend Health management team. Generating reports on client outcomes, therapist utilization, and financial performance was a time-consuming and error-prone manual process.
- Limited Insights: Tend lacked the ability to quickly identify trends in client needs, assess the impact of their services, or measure the effectiveness of their programs.
Solution: Acho's System Integration Platform
Tend Health chose Acho, a versatile system integration platform, to streamline its data operations and unlock valuable insights. Acho's cloud-based solution offered a centralized repository for consolidating data from diverse sources, including electronic health records (EHRs), scheduling software, and billing systems. Starting from connecting data from a deeply siloed system, Acho quickly helped Tend Health streamline its organization report process with an interactive dashboard. As the partnership deepened, Acho helped Tend to build a ERP backend and automated the patient data onboarding process.

Implementation and Results
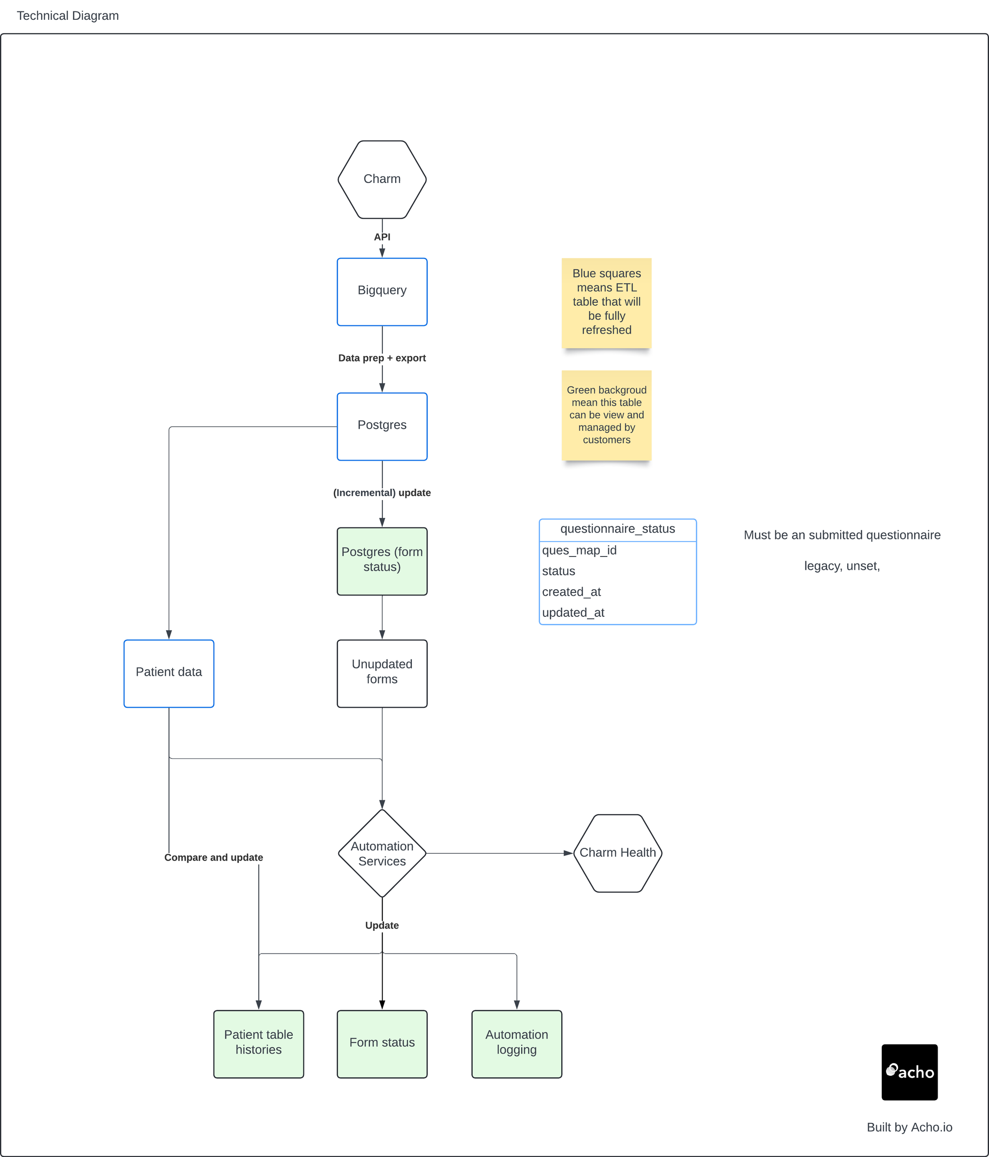
- Stream Processor and Data Consolidation: Acho's stream processor enabled us to connect to deeply siloed systems with low lag. Using a multi-stream integration approach, we developed a comprehensive, unified view of client information, therapist activities, and financial data.
- Data Cleaning and Transformation: Acho's data prep tools allowed Tend to standardize and enrich data, ensuring accuracy and completeness for analysis.
- Automated EHR Patients Data Updating: Based on the questionnaire data collected, Acho automates the process of updating patient data in the EHR system, helping providers always access the most accurate and recent information for delivering quality patient care.
- Automated Reporting: Acho automated the generation of reports on client outcomes, therapist utilization, course enrollment, and financial performance. This saved valuable time and reduced the risk of errors.
- Flexible Insight and Customizable Dashboards: Tend created interactive dashboards to visualize key performance indicators (KPIs) in real-time. These dashboards provided insights into client progress, therapist workload, and the effectiveness of various interventions.
- Scalable Infrastructure: Acho's cloud-based architecture ensured that Tend's system integration solution could easily scale to accommodate its growing network of providers and clients. The cost of adding new users, organizations, clients, and data types scales to zero.
Key Benefits
- Reduce Operational Overhead: On average, reduce the total hours spent by the Tend Health Management Team by 10-15 hours per month.
- Data-Driven Decision Making: Real-time insights empowered Tend to make informed decisions about resource allocation, program development, customer satisfaction, and contract pricing.
- Improved Business Efficiency: Automation of data processes allows the clinical leadership at Tend to focus on what matters most - delivering high quality care and continued innovation in caring for healthcare professionals.
- Enhanced Client Care: With enhanced transparency and visibility into data, Tend can more effectively track client satisfaction and progress, personalize plans for customers, and provide targeted services.
- Scalable Growth: With streamlined system integration, invoicing and reporting are no longer Tend Health's bottlenecks to business growth. Tend can confidently expand its services and reach a wider audience of healthcare professionals in need of mental health support.

Conclusion
Tend Health's adoption of Acho's system integration platform has been instrumental in their mission to provide accessible and effective mental health care to healthcare providers. By harnessing the power of data, Tend has transformed its operations, improved client outcomes, and positioned itself for continued growth in the evolving landscape of mental healthcare.